无障碍
关怀版
关闭关怀版
微信
登录/注册
用户中心
网站首页
要闻动态
政府信息公开
政务服务
互动交流
机关党建
当前位置:
首页
>
政府信息公开
>
法定主动公开内容
>
预决算公开
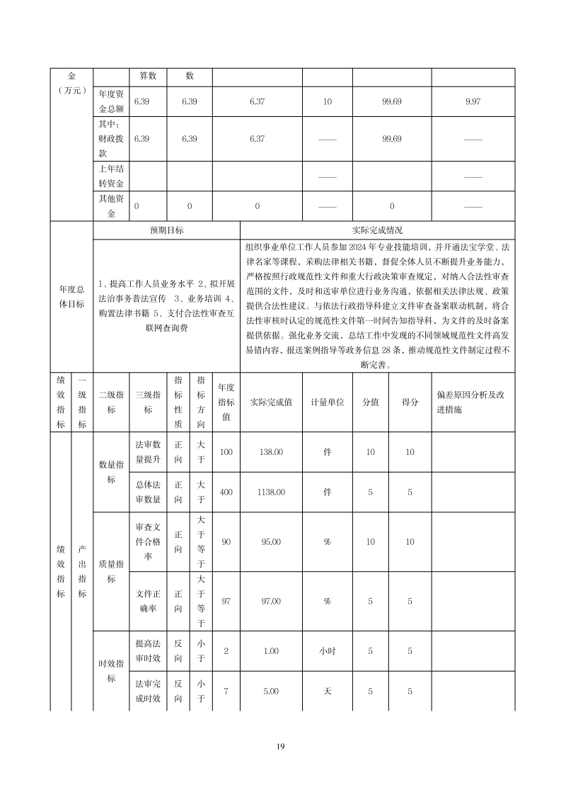
2024年包头市法治事务服务中心决算公开报告
发文时间: 2025-09-26
资料来源: 包头市司法局
附件:
2024年包头市法治事务服务中心决算公开表.xlsx
字体
大
中
小
打印
关闭
分享到:
中华人民共和国司法部
内蒙古自治区司法厅
包头市人民政府
内蒙古公务员在线学习网
网站地图
联系我们
主办:包头市司法局
蒙ICP备19005585号
政府网站标识码:1502000016
蒙公网安备15020702000322